Wednesday February 2026

হটলাইন

সেবা এবং ধাপ

নং শিরোনাম সেবার ধাপ কার্যকলাপ
  
অকৃষি খাস জমি বন্দোবস্ত প্রদান দেখুন
ভূমিহীনদের মাঝে কৃষি খাস জমি বন্দোবস্ত প্রদান দেখুন
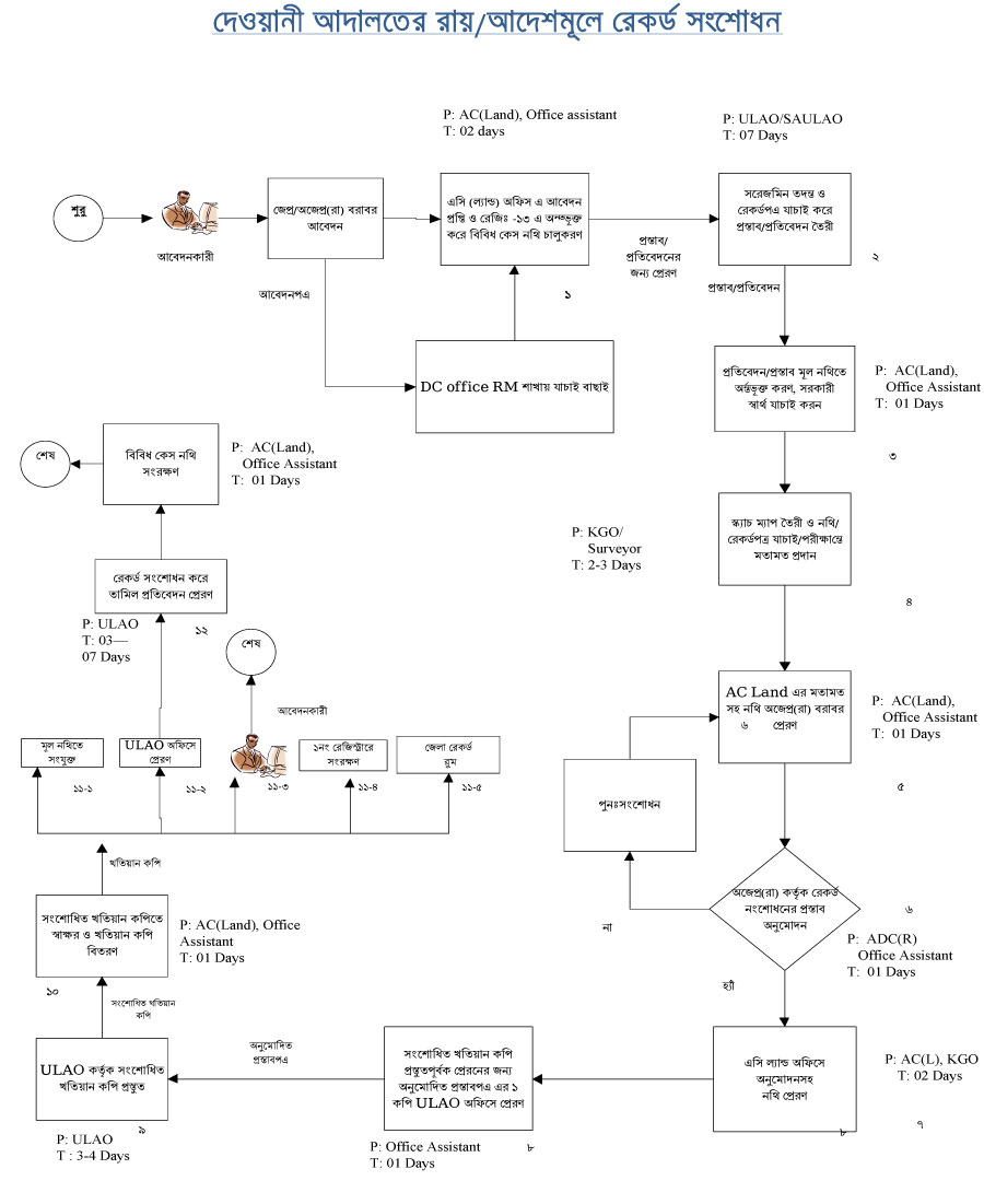
দেওয়ানী আদালতের রায় দেখুন
নামজারী ও জমাভাগ কেসের আদেশের নকল প্রদান দেখুন
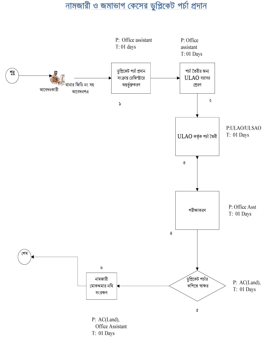
নামকারী ও জমাভাগ কেসের ডুপ্লিকেট পর্চা প্রদান দেখুন
নামকারী ও জমাভাগ দেখুন
দেখছেন ১ থেকে ৬ পর্যন্ত, মোট ৬ এন্ট্রি

এক্সেসিবিলিটি

স্ক্রিন রিডার ডাউনলোড করুন